• 发展知识学习和全面发展相融合的教育
  • 时间:2025-07-19 11:21:11   作者:   信息来源:    点击数:
  • 李卓    李梁   

    上海交通大学   马克思主义学院,   上海   200240



    [摘  要]从信息化向数字化转型是当前高校思想政治理论课教学改革和实践的热点问题,也是落实立德树人根本任务的必然要求。高校思想政治理论课教育教学数字化转型将数字技术深度融合到课堂教学中,实现了以“教”为中心向以“学”为中心的教育范式转变,强化了学生的主体地位,显著提升了课程的吸引力和实效性。然而,受限于技术与教育之间的结构性错位,当前高校思想政治理论课教育教学数字化转型实践在基础层、融合层和应用层等方面存在诸多问题。为促进数字化的顺利转型,应以算法和大数据技术搭建教学资源智能聚合平台,实现优质数字化资源的互联互通与深度挖掘;运用多模态技术打造沉浸式、虚实相生的教学场景,优化教学体验;依托算法推荐技术实现精准化、个性化教育资源供给和评价,满足学生多元需求。

    [关键词]高校思想政治理论课教育教学;信息化建设;数字化转型;策略


    在数字经济和技术赋能的背景下,数字技术作为驱动力正在重塑社会生产方式和生活方式,也为教育领域带来了前所未有的机遇与挑战。党的二十大报告明确指出,要“推进教育数字化,建设全民终身学习的学习型社会、学习型大国”[1]34,该战略部署为教育数字化转型指明了方向,也为高校思想政治理论课(以下简称“思政课”)教育教学的创新发展提供了重要遵循,标志着中国教育信息化事业已经从教育信息化2.0走向教育数字化转型阶段。在教育数字化转型的战略背景下,思政课教育教学的数字化转型已成为顺应数字时代发展、提升思政课教学质量与效能、解决思政课浅层学习难题的关键路径。然而,在探讨这一转型过程中,学术界对“信息化建设”与“数字化转型”的概念界定存在混淆现象。技术是信息化与数字化转型概念演进的基础,[2]以技术演变视角厘清“信息化”与“数字化转型”的内涵差异,有助于全方位评估当前思政课教育教学信息化的成效与不足,为科学规划思政课教育教学数字化转型的实施路径提供理论支撑和实践依据。



    一、思政课教育教学从信息化向数字化转型的逻辑理据

    图片

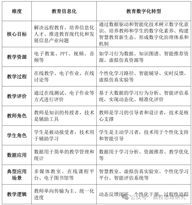
    技术与教育是相互促进、动态发展的共生关系,人工智能等技术革命引发了职业结构变革,驱动教育目标从知识传递转向数字素养培育,更在实践层面构建了教育从信息化向数字化转型的立体化实施框架。教育信息化和教育数字化转型是技术融入教育的不同发展阶段,二者既相互联系又存在差异。教育信息化是信息技术与教育系统的初步融合,侧重于信息技术的引入和应用,旨在通过计算机、网络等工具提升教育资源的获取效率和教学管理的现代化水平,仍延续着以教师为主导的传统教育范式,未触及教学结构变革;而教育数字化是信息化发展过程中的“数字跃迁”,致力于构建以学习者为中心的智慧教育生态,推动教育范式从规模标准化向精准个性化转型,进而形成具有开放性、适应性、柔韧性、永续性的良好教育生态。[3]如表1所示,从核心目标、教学资源、典型应用场景等角度对教育信息化和数字化转型进行了对比。

    表1 教育信息化与教育数字化转型对比

    图片

    (一)数字技术驱动下的教育变革与课程创新

    数字技术是人生命的延伸和本质力量的体现,[4]其革命性变迁极大地扩展了教育的物理边界。随着教育技术的持续更新,以技术增强、技术应用、技术融合为特征的教育系统共同进化模式逐步形成,[3]现代教育技术也经历了从传统教学、电化教育、信息化教育到智慧教育的演进历程。进入21世纪,信息技术的迭代升级推动教育形态发生根本变革,要求技术的工具性与教育的价值性在更高层次上实现深度融合。

    教育从信息化到数字化转型的演进过程,本质上是“技术—教育—社会”三元辩证关系的具象化呈现。信息技术作为海德格尔意义上的“解蔽”工具,通过重构信息的生成与流动形式,推动了产业形态的变革,进而引发社会对人才需求的结构性转向,最终促使教育体系发生适应性嬗变。“技术要素是教育数字化区别于传统教育的根本特征,教育数字化转型对技术的依赖性决定了技术革新成为其发展源动力。”[5]自世界上第一台通用电子计算机(简称ENIAC)诞生开始,信息技术历经多媒体技术、互联网、大数据、人工智能、区块链的演进,对教育的影响呈现出加速态势。面对技术变革带来的挑战,运用数字技术推动教育模式创新、教学过程优化、评价体系重构已成为世界各国提升教育质量、培养高素质人才的战略选择。

    我国教育信息化的演进历程可划分为起步、应用、融合、创新4个阶段,这4个阶段又分为“两步走”,即以起步和应用为主的教育信息化1.0阶段和致力于融合与创新的教育信息化2.0阶段。在1.0阶段,教育信息化表现为对计算机与网络技术的工具性应用,其核心任务在于通过多媒体教室的建设与电子化教学资源的开发,推动教育手段的现代化转型。该阶段通过着力培养具备基本计算机操作能力的信息化人才,促使“三通两平台”(即宽带网络校校通、优质资源班班通、网络学习空间人人通,建设教育资源公共服务平台和教育管理公共服务平台)建设稳步推进与应用能力取得巨大提升,为2.0阶段的到来奠定了物质与技术基础。进入2.0阶段后,教育信息化的内涵发生了质的飞跃,其核心特征在于人工智能、物联网等前沿技术与教育系统进行深度融合,信息技术不再局限于工具性应用,而是致力于构建智慧教育生态,推动教育的个性化与创新化发展,培养出具备创新思维与数字能力的创新型人才。近年来,以ChatGPT、DeepSeek为代表的生成式人工智能技术的崛起,其凭借强大的数据理解与概括能力,突破了传统信息处理的局限性,能够生成前所未有的高质量信息,为教育创新提供了新的可能性,推动着教育信息化向教育数字化转型的深度发展。

    课程教学是学校中由教师的“教”和学生的“学”共同组成的实践活动,是教育的基本图景,也是教育信息化建设向数字化转型的关键场域。信息技术经过几十年的演进,已经从辅助性工具演变为教学体系中不可或缺的组成部分,实现了对传统课堂教学的重构和教学资源的系统性优化。信息技术通过融合图文动画、影音交互等融媒体形态构建起课程资源矩阵,打破了学科壁垒和物理空间的限制,为思政课提供了更加丰富的教学资源。同时,信息技术还依托由大数据驱动的翻转课堂与混合教学模式,创新性运用案例研讨、情境模拟等参与式教学法,特别是借助虚拟现实(VR)与增强现实(AR)技术构建的沉浸式学习场景,将抽象的理论转化为通俗易懂的青年化表达,提高了学生的批判性思维和自主学习能力,使课堂从单向传授转向多维共创,重塑了知识传递与能力培养的路径。

    (二)数字技术赋能下的思政课及其价值引领

    在教育信息化建设向数字化转型的背景下,思政课教育教学作为立德树人的关键课程,正以前瞻性视野主动回应数字原住民认知特征与时代发展诉求,系统推进数字化转型进程。

    思政课教育教学信息化建设以信息技术为基础,伴随着信息技术的迭代更新而不断深化。自1980年教育部倡导“尽可能运用各种现代化的教学手段进行辅助教育”[6]112以来,思政课教育教学信息化建设从最初的“辅助教育”到“适当开展电化教学”[7]2985,到“主动占领网络思想政治教育新阵地”[8],直至“推动思想政治工作传统优势同信息技术高度融合,增强时代感和吸引力”[9],始终与时代发展同频共振。经过几十年的发展,思政课教育教学信息化建设取得了显著的成就,教育技术深度融入思想政治教育全链条:慕课(MOOC)和小规模限制性在线课程(SPOC)等在线教学平台在思政课教育教学中得到广泛应用;通过课程资源平台、实验类平台、直播平台等,各高校将爱国主义教育基地、“四史”学习、中国精神等优质资源整合起来,构建了丰富多样的教学资源库;数字化教材的开发和应用也取得了显著进展,传统教学内容被转化为视、音、图、文等综合呈现的电子教材;在教学手段上,形成了“线上课堂+线下课堂”“课堂+实践”“理论教学+案例分析”等混合式教学模式。

    在数字化转型浪潮中,思政课教育教学信息化建设正面临着深层次的结构性困境。当前的技术应用多停留在传统教学框架内进行局部改良,已难以适应时代发展的新要求。其一,当前的信息化建设往往以技术为中心,忽视了教学需求的多样性,在线教学仍然以知识传授为主,学习效果并未达到理想中学习方式变革的预期,学生的主体地位未能得到充分体现。其二,现有数字化教学资源呈现出粗放式堆积特征,缺乏基于学情画像的精准滴灌机制,难以满足学生的个性化需求。其三,信息化建设由于各个高校思政课系统间的相互封闭以及信息化管理等原因出现了“信息孤岛”等问题,教学资源的共享、开放和整合程度不足。

    数字技术既非思想政治教育的工具载体,亦非其目标任务,更不是终极目的,而是推动思想政治教育系统性变革的驱动力量。[4]思政课的数字化转型过程不是简单的技术叠加,而是通过数据驱动、虚实结合等方式,实现思政课教学内容精准化、过程交互化、评价科学化,最终培养出符合数字化时代要求的时代新人。思政课数字化转型必须要始终坚守立德树人的根本使命,深化受教育者对理想信念、精神状态与时代责任的认知践履,构建起人才培育的数字化新范式。当前,我国正处于人口红利加速向人才红利转变的关键时期,加快建设世界重要人才中心和创新高地,需要以培养拔尖创新人才为发力点,通过跨时空特征的教育方式和教育理念,为时代新人培养提供更丰富的教育资源和更高效的教学支持。



    二、思政课教育教学数字化转型的实施困境

    图片

    在技术与教育深度融合的视角下,思政课教育教学数字化转型是一项多层次、多维度的系统性工程,其进程必然受到特定历史阶段和技术嵌入教育实践的阶段性制约,“技术运用唯有契合社会需求与教育本质,方能实现其最大的价值潜能”[10]。从教学结构上看,思政课教育教学的数字化过程可分为3个关键层次:基础层、融合层和应用层。分层次考察教育数字化转型过程中的技术与教学内容之间的耦合问题,有助于精准识别各环节的瓶颈与挑战,从而制定针对性的解决方案,推动思政课教育教学数字化转型的可持续发展。 

    (一)基础层:思政课教育教学数字化资源建设滞后

    基础层是思政课教育教学数字化转型的基石,其通过技术框架、资源平台及环境要素的三维支撑体系,为数字化转型构建了底层运行逻辑。尽管教育信息化阶段已初步完成了硬件设施布局与基础数据平台搭建,形成了数字化转型的“技术基座”,但在教学资源整合维度方面仍面临结构性矛盾:资源平台的“数据孤岛”问题导致资源共建共享机制存在系统性整合障碍,制约着数字化转型的实践效能。

    第一,思政课教育教学数字化所需要的数据挖掘能力存在不足,为数字化资源建设和资源整合制造了障碍。思想政治教育本质上是主体间的意义建构过程,理想信念、价值追求等精神存在具有叠加性与不确定性,而数据化挖掘和评估试图将其客体化为可操控对象,使得大数据捕捉的学生行为与思想政治教育关注的思想之间并不构成完全对应关系,表象行为与真实思想之间的映射关系难以辨析。

    第二,思政课教育教学数字资源平台异构引发了数据孤岛效应,各级教育机构基于差异化技术标准搭建的独立系统之间互不畅通,导致不同高校之间资源信息系统生成的数据无法互通互用,使得思政课教育教学资源管理呈现出信息孤岛化、模式碎片化、组织机构功能裂解化等现实困境。[11]此外,由于开放式教育资源的共享机制不健全,思政课精品课件库、爱国主义教育虚拟基地、红色文化数据库等核心资源要素无法实现跨平台流动,导致知识的智能化关联与推荐难以通过知识图谱或语义网络实现,限制了思政课教学内容的深度挖掘与应用。

    第三,思政课教育教学数据库建设与教学需求之间存在偏差。思政课教育教学素材库包含了文本、图片、声音、动画、视频等多模态信息资源,[12]这些数据需要经过系统化、结构化处理为可利用的资源,才能确保其有效支撑课堂教学活动的开展。思政课教育教学内容与经济社会发展呈现出高度的同构性,教学内容与经济社会发展实践具有紧密联系,因而教学资源呈现出彼此联系、来源多样、交织汇集、要素关系分散的特点。[13]同时,数据库建设对于技术和算力的要求高,在设计和建设过程中通常采用外包模式,而技术团队却缺乏思想政治教育相关学科背景,加上思政课立德树人教育逻辑的复杂性和教育需求的动态性特征,往往导致数据库设计与实际教学需求之间存在偏差。此外,思政课教育教学资源的生产者与使用者之间缺乏动态反馈通道,“致使数字技术只能停留在表层,无法与育人属性实现融合”[14]。

    (二)融合层:数字技术与课堂教学深度融合不足

    思政课教育教学数字化转型的融合层以数据为基础,致力于将人工智能、大数据、虚拟现实等前沿技术整合到思政课教育教学的各个环节中,推动思政课教学从传统灌输式向互动式、体验式转变。然而,当前思政课数字化转型 “看似结合实际开展多样化教学,实质是将学生的个性需求、发散思维等框定在预先设置好的思维空间”[15],导致技术的应用往往流于表面形式,无法有效提升教学育人效果。

    第一,在思政课教育教学过程中,技术工具与教学需求脱节,导致数字化技术工具的应用面临显著的适配性问题。由于专业化技术平台开发主体与思政课教学主体存在专业错位,数字化技术应用与教学需求之间产生偏差,使得数字化工具未能有效服务于教学目标,导致出现“授课内容不符合学生需要,或数字化环节画质粗糙、操作不便、系统反应迟钝等问题,或课堂教学呈现出教师与技术的‘自说自话’等问题”[16]。

    第二,通用化的数字化教育平台和内容缺乏对思政课价值观引导的专项设计,使得数字化技术在教学场景中陷入“工具悬浮”困境,甚至出现“数字在场”而“教育缺场”的技术耦合误区。[17]一方面,标准化的数字教学平台将理论体系解构为孤立知识点,“难以把握学科知识的系统性和知识点之间的关联性,学科之间的知识融通和知识的育人价值被遮蔽”[18]。另一方面,过度追求线上留痕催生虚假互动,割裂了教学内容的思想性、系统性和连贯性,[19]进而消解了思政课的学理性和价值引领性。

    第三,师生间的数字能力鸿沟正在解构传统课堂的权力结构。多元化的技术形式和教学资源容易对教师造成技术过载,部分思想政治工作者或是“对数字技术和数据信息过于依赖和推崇,僵硬和单一地以数据作为分析判断工作的唯一依据,形成单向度的‘技术合理性’思维”[20],或是出现“数字移民”焦虑,数字化教学设计、实施和评价能力存在不足。而作为数字原住民的Z世代学生通过分布式认知网络获得的知识反哺能力,可以同步检索到不同意识形态的学术争议,如果教师缺乏数字叙事能力,作为“知识权威”的传统教师角色很容易陷入“解释力贫困”,进而弱化思政课的价值引领功能。

    (三)应用层:思政课精准化教学和沉浸式场景打造有待提升

    思政课教育教学数字化转型的应用层聚焦于课堂教学实践,充分应用智能化学习支持系统、沉浸式学习场景构建等形式提升学生的沉浸感和获得感,最终达到社会主义核心价值观塑造的目的。然而,在思政课教学过程中,数字化技术仍处于浅层应用层面。

    第一,思政课教育教学的精准化和个性化教学仍存在欠缺。个性化、精准化学习路径的设计要以学生的学习行为、兴趣、能力等多维度数据为基础,这些数据来源分散、格式不统一,难以得到有效整合和利用。同时,教学效果的评估更涉及到道德、信仰、价值观等高度抽象的概念,而数字技术却倾向于将复杂概念简化为数据或模型,难以精确反映出学生的思想深度和价值观转变轨迹,制约着精准化和个性化教学的实施。

    第二,当前思政课教育教学内容与沉浸式场景存在脱节。沉浸式教学场景的打造要以优质教学内容为基础,并与教学大纲和学生的实际需要相匹配。然而,现有思政课沉浸式教学缺乏系统规划,虚拟教学场景仅是视频、图片等元素的数字化平移,缺乏对思政课理论内容的深度挖掘,学生无法通过自主探索和互动操作来深化对知识的理解和掌握,导致思维激活与知识内化过程受阻。

    第三,当前思政课教育教学数字化转型面临评价机制不健全的问题。教育数字化要求建立“供给端—应用端—评价端”的闭环生态,但是数字化评价系统的技术架构与思想政治教育规律存在错位,主流算法模型多移植于商业推荐系统,与教育评价应秉持的发展性原则形成价值背离。在方法论层面,现有系统多侧重于终端结果的数据采集,对认知过程的动态监测存在技术盲区,而算法黑箱特征导致的评价透明度缺失,使得评价过程的教育性被技术性遮蔽。



    三、思政课教育教学数字化转型的突围之道

    图片

    在思政课教育教学数字转型的要求下,教育资源建设滞后、技术应用与教学内容契合度不足、价值引领与实践创新实效性欠缺等实际问题的存在实质上是由于数字技术仅被视为一种资源补充和场域扩展,并未与思政课教育教学的内容、方法和空间进行深度融合。[21]思政课教育教学数字化转型的综合性和跨学科性要求整个转型过程中必须协同利用各种数字工具,系统性构建起多层次、多维度的一体化技术支撑体系。

    (一)以大数据技术搭建思政课教学资源智能聚合平台

    与一般学科以专业化知识传授为主不同,思政课教学不仅是知识传递的载体,更是价值塑造与思想引领的核心阵地,其教学内容须动态回应世情、国情、党情等现实议题,导致教学资源呈现出海量、复杂、不完整的特点。大数据技术为破解资源碎片化提供了技术路径,其核心流程涵盖问题定义、数据准备、数据挖掘、结果表达四大阶段。

    在问题定义阶段,须基于教材知识体系构建结构化框架,明确知识实体及其关联关系,[22]在此基础上围绕思政课核心知识点、专家智库提炼的教学重难点以及学情调研中发现的认知盲区,明确资源整合目标,构建知识点与教学资源的关联网络,实现智能组织与精准推荐,助力智慧教育体系构建。[23]39在数据准备和挖掘阶段,通过分布式存储框架搭建多级资源池,对教案文本、直播录屏、虚拟现实场景等异构数据进行归集,并运用数据清洗算法实现标准化处理进而依托知识图谱与机器学习算法深化资源关联,根据具体问题的需求,选择合适的数据挖掘方法对处理后的数据进行深入分析。在知识表达阶段,将抽取出的实体和关系以结构化的方式进行编码和存储,转化为机器可读的形式,将思政课知识以图表、视频、虚拟场景等可视化的形式呈现,帮助学生迅速了解知识脉络。

    以“中国近现代史纲要”课程中“第六章 中华民族的抗日战争”为例,围绕着“中国战场的国际地位”这一核心问题,可以分解出“中国战场对日本军力的牵制作用如何量化?”“中国战场与其他战场(如欧洲战场、太平洋战场)的规模、伤亡和经济损失有何差异?”“中国战场在国际反法西斯联盟中发挥了怎样的战略作用?”等子问题。围绕子问题可以从不同资源平台中获取对应的数据:运用历史地理信息系统量化反法西斯战争中中国战场的牵制效应;整合统计年鉴数据评估资源消耗强度;调用档案文献可视化抗战历程;基于外交档案分析战略合作模式;通过国际条约数据挖掘战后秩序重构关联。

    (二)打造多模态融合的思政课教学场景

    在思政课教育教学的数字化转型过程中,多模态融合的数字化场景打造作为智能时代的新型教学形态已成为高校思政课改革创新的必然要求和发展趋势。[24]思政课教育教学数字化转型要在坚守思政课学理深度与价值高度的前提下将抽象的理论转化为生动、具体的学习体验,进而提升教学效果与学生学习兴趣。

    思政课场景式教学呈现三重演进特征,即教学场域实现物理空间与数字孪生的虚实融合,知识架构突破线性逻辑形成超文本认知网络,价值传导机制完成从符号接受到情感共鸣再到具身实践的范式转换。利用VR、AR等虚拟技术创设接近现实世界的虚拟环境[25]是思政课沉浸式教学的核心手段,其构建的三维立体教学空间连接用户、数字化身与仿真对象,营造深度沉浸的逼真体验,有助于提升教学效果。[26]在教学实施中,课前教师可以利用数字孪生技术预置认知锚点;课中学生可通过虚拟化身进行小组讨论与角色扮演,教师可通过虚拟导师功能实时辅导;课后教师可以通过平台采集学生的学习行为数据与教育反馈信息,评估效果并优化场景与内容。

    在场景式教学过程中,传统知识体系的树状结构被具有多维节点的网状结构取代,每一个知识点都向四周放射出多条射线联结另外一个知识点,学生可以在语义网络中通过算法推动机制实现跨时空的知识联结,更好地实现知识的触类旁通。如学习者在学习“脱贫攻坚”理论知识时,推送机制可以自动推送1978年农村综合改革、2006年全面取消农业税、2020年决胜全面建成小康社会等关联内容,形成历史纵深的认知图谱。

    沉浸式场景的还原不能止步于技术层面的创新与呈现,而要聚焦于社会主义核心价值观的思想引领。算法推荐机制在表层技术中立的表象下,[27]实际上蕴含着价值判断和道德选择[28]。在沉浸式教学场景的打造中,技术要服务于思想教育内容的深度呈现,而非追求眼花缭乱的视觉效果。沉浸式数字技术应用需要建立价值过滤机制,通过算法伦理审查确保技术工具的价值底色,在内容和交互设计层面可通过创设价值判断情境,引导学习者在具身体验中完成价值观的自主建构。

    需要注意的是,教师在思政课教学场景打造以及利用技术进行精准化和个性化教学过程中发挥着关键作用,教师的数字素养决定了思政课教育教学数字化转型能够顺利实现立德树人的根本目标。因此,高校要着力提升思政课教师数字素养,提升教师数字化技术的掌握能力和数字化资源的运用能力。教师也要“主动了解、掌握数字技术的基本特征和应用方式,明确数字时代思政课教师应该具备的能力和素质”[14],在教学过程中将数字技术有机融入到课堂教学中,并能够运用数据模型解决教学过程中存在的各种问题。

    (三)构建精准化和个性化教学和评价模式

    在数字化教学的过程中,学生的学习情况、学习评价等教学数据得以不断积累,为思政课精准化和个性化教学提供了数据支持。数字化教学把大数据挖掘与分析融入到思政课教学目标设计、教学过程实施、教学评测反馈全过程,教师能够基于这些数据为学生提供精准的教学指导,帮助学生发挥内在潜能,实现个性化学习和成长。[29]

    第一步,利用大数据技术对教育对象的实际情况进行精准描摹,通过学习管理系统、在线平台、问卷调查等工具对学生的学习行为、知识掌握水平、决策逻辑以及协作效能等数据进行全过程收集,进而通过聚类分析、分类算法、关联规则挖掘等算法技术识别学生的学习行为模式与知识掌握水平,为教育者有针对性地开展教育活动提供参考。

    第二步,根据教育对象的个性化需求提供定制化教学内容。基于思政课教育教学内容的深度挖掘与整合,以及虚拟技术支持下的多元化教学场景构建基础,个性化推荐系统能够“从多源异构的原始数据出发,自动进行用户和项目特征学习,获取其深层次特征标识”[30],并“在反复测量、推送、学习、反馈的过程中,把握学习者的最近发展区”[31],形成个性化学习方案推荐机制,从而有效促进精准化教学与自适应学习的协同发展。

    第三步,构建精准化、全过程的思政课教学评价系统。大数据和算法技术能够依托学生在页面停留时长、互动频次及内容深度等学习行为数据进行评价,精准识别知识薄弱点、思维盲区与潜在学习瓶颈。一方面,要整合教育学、计算机科学、心理学等多学科专家,组建专门研发团队,建立学习过程动态监测机制,设计综合性考核指标,聚焦过程性评价,开发符合思政课特点的算法模型和复合型评级体系。另一方面,要开发特色评价工具和多元化评价模块,基于情境模拟评价系统、行为观察评价工具、质性研究评价方法等特色评价工具开发出多元化评价模块,全方位评估学生的社会主义核心价值观内化程度、理论知识的理解与应用知识的掌握情况以及实践能力与创新思维的培养状况。